11月15日,山东省第三届残疾儿童康复技能大赛暨第二届高校特殊教育康复技能大赛圆满落幕。这场由山东省残疾人联合会、省教育厅和省卫生健康委员会联合举办的省级赛事,吸引了来自济南大学、潍坊学院、菏泽学院、山东特殊教育职业学院等省内众多高校特殊教育专业学生同台竞技。
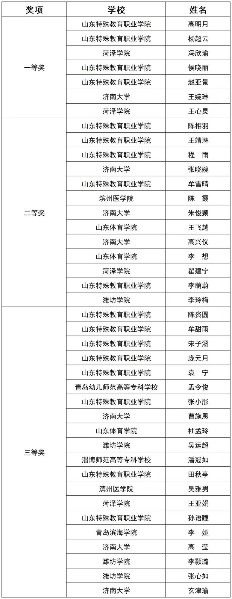
我校特殊教育专业学子在本次比赛中成绩优异,荣获一等奖2项,二等奖1项,三等奖1项,展现了我校特殊教育专业高质量育人成果。其中冯欣瑜同学(指导教师:韩玉亭、薛雪)、王心灵同学(指导教师:蒋娜娜、张金凤)荣获一等奖;翟建宁同学(指导教师:韩玉亭、薛雪)荣获二等奖;王亚娟同学(指导教师:韩玉亭、薛雪)荣获三等奖。
备赛期间,由张金凤、王秀丽、王显豪、韩玉亭、蒋娜娜和薛雪六位教师组成的指导团队,制定了“理论夯实+实操精进+模拟实战”三阶备赛方案。指导教师们针对笔试重点梳理核心知识框架;围绕个案评估、康复计划制定等实操环节,拆解关键步骤、示范规范流程,并收集大量真实教学案例供学生反复演练;多次组织模拟现场教学展示,精准指导学生改进表达逻辑、互动技巧等方面的不足。参赛学子们全力以赴,深入钻研理论,反复打磨教学方案,在一次次演练和修改中精进技能,展现了卓越的专业精神和团队协作能力。
教师教育学院持续强化党建引领,积极探索特殊教育专业高质量发展的有效路径,积极凝练专业特色,不断创新育人路径,强化内涵建设,多次在省内外赛事中斩获佳绩。教师教育学院将以此次大赛为契机,持续深化教学改革,推动理论与实践深度融合,为我国特殊教育康复事业输送更多“有情怀、懂专业、善实操”的高素质后备力量。


山东省第二届高校特殊教育康复技能大赛获奖名单
